当前位置:首页>头条新闻
喜报!滕州市中等职业教育中心学校在山东省职业院校教学能力大赛(中职组)喜获佳绩
  2025-10-18 滕州市中等职业教育中心学校 张潇丹
 
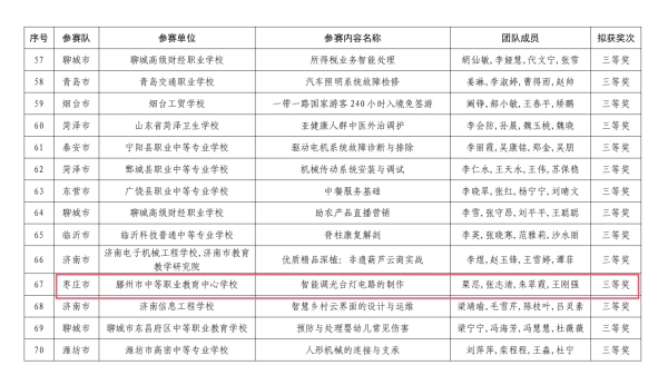
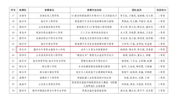
       近日,2025年山东省职业院校教学能力大赛结果公示,滕州市中等职业教育中心学校三支教师团队凭借出色的教学设计和精湛的业务能力,分别斩获一等奖、二等奖、三等奖。
       备赛过程中,学校给予了高度重视和全方位保障。参赛作品聚焦前沿技术领域与教学实践的深度融合,从选题定向、内容重构,到教学设计、资源开发,再到模拟演练、视频录制,每一环节皆凝聚了团队成员的心血。教师们深入研读比赛要求,反复打磨教案、课件和实施报告,并通过多次模拟授课,力求完美呈现教学效果。
       此次佳绩,是我校持续深化“三教”改革、高度重视师资队伍建设的生动体现,也是教育教学质量提升的丰硕成果。学校将以此为契机,推广获奖团队的先进经验,充分发挥其示范引领作用,带动全校教师潜心教书育人,聚焦课堂改革,共同为学校高质量发展注入更加强劲的动力。
审稿人:曾庆发  倪玉乔